宠物行业蓝皮书:2022中国宠物行业发展报告

2023-4-13 12:03| 发布者: 夏梦飞雨| 查看: 152| 评论: 0

摘要: 有长期需要下载报告和行业交流的朋友,可扫下方二维码加入社群成为会员,已收录近20000+份完整报告,持续更新,覆盖全行业,1900+成员认可服务,下载无限制,本篇同类型报告已收录很多。客服:Hikalikuh关注公众号【 ...

有长期需要下载报告和行业交流的朋友,可扫下方二维码加入社群成为会员,已收录近20000+份完整报告,持续更新,覆盖全行业,1900+成员认可服务,下载无限制,本篇同类型报告已收录很多。客服:Hikalikuh

关注公众号【行业报告智库】获取完整版报告


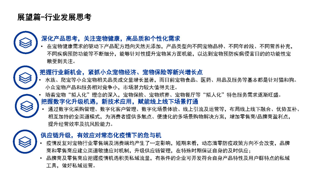
摘要:报告总结了宠物行业的六大趋势。在宠物健康需求的驱动下,功能性宠物食品逐渐向人类保健品靠拢,向不同宠物品种、不同年龄段、不同预防功能逐渐细分。

与2021年相比,更多的消费者选择饲养小众宠物;近一年线上零售平台(天猫)小众宠物商品成交量增长显著,有力推动行业扩容。尽管现阶段中端粮依然占据了主要食品市场份额,但高端粮的增长更为强劲,由于猫主人消费意愿更强,该趋势在猫产业中尤为明显。

2022年不论消费者还是线下门店都展现出了对本土品牌更多的偏好,国外品牌不再占据绝对优势。说明国内品牌品控能力增强,知名度及信誉度逐渐提升。私域流量不论在门店客户拓展还是维系方面都起到了重要作用,此外,超过20%的消费者表示倾向在群/小程序/社群等购买产品,该比例仅低于综合电商平台,私域流量作为新兴渠道发展迅猛。

近一年盈利能力较强的门店通过外卖服务及线上销售的拓展有效应对大背景带来的挑战。


来源:亚宠研究院

报告内容


以下是关于本篇报告的整篇内容,报告已存放到星球圈子,若需获取原报告(PDF)及更多报告,可加入圈子获取,关注公众号“行业报告智库”,在菜单栏处点击获取报告查看获取方式

















































































































免责声明

本平台只做内容的收集及分享,报告内容来源于网络,报告版权归原撰写发布机构所有,由行业报告智库社群通过公开合法渠道获得,如涉及侵权,请及时联系我们删除;如对报告内容存疑,请与撰写、发布机构联系。


关于行业报告智库

行业报告智库社群从事收集行业报告多年,希望通过收集和整理报告帮助有需要的人更快更精准了解最新各行业各领域动态,目前已收集报告近20000+,涉及各行业领域,如需了解更多详情可加入圈子。如有侵权问题,商务合作,其他咨询等问题,请联系客服Hikalikuh处理。


已有1900+小伙伴加入星球社区交流


































扫码加入圈子即可获取本篇和更多行业报告

往期推荐


巨量引擎O-5A人群资产经营方法论-不确定时代下的增长重构

2022-09-25




2022年H1抗衰老专题深度研究报告

2022-09-25




品牌出与跨境电商发展大势

2022-09-25




2022中国彩妆洞察报告

2022-09-25





今日报告分享

2022-09-26-中国社交媒体ACGN内容发展研究报告-艾瑞咨询.pdf

2022-09-26-宠物行业蓝皮书:2022中国宠物行业发展报告-亚宠研究院.pdf

2022-09-26-2022企业直播营销发展趋势白皮书-甲子光年.pdf

2022-09-26-2022线上用药趋势白皮书-阿里健康&中康科技.pdf

2022-09-26-2022年大家电市场国庆、双11促销期预测-奥维云网.pdf

2022-09-26-2022上半年TikTok生态发展与全球短视频生态布局报告-FastData.pdf

2022-09-26-2022年中国游戏行业分析-远瞩咨询.pdf

2022-09-26-麻辣烫&冒菜品类商家推广指导手册-美团.pdf

2022-09-26-2022中国食品饮料百强榜-FBIF.pdf

2022-09-26-中国灵活用工市场研究报告-艾瑞咨询.pdf

2022-09-26-2030年中国汽车行业价值池-普华永道.pdf

2022-09-26-HBN品牌拆解报告-解数咨询.pdf

2022-09-26-2022公益行为数字化洞察报告-腾讯营销洞察&瞭望智库.pdf

2022-09-26-2022年度H1第三方手机输入法行业研究报告-亿欧智库.pdf

2022-09-26-2022年第二季度全球流媒体报告(英文)-Conviva.pdf

2022-09-26-2022年韩国美容消费者趋势报告(英文)-Daxue Consulting.pdf

2022-09-26-VR行业深度报告-Pico4重磅发布-产品迭代催化硬件各环节投资机遇-浙商证券.pdf

2022-09-26-加速工业深度脱碳:中国水泥行业碳中和之路-RMI.pdf

2022-09-26-天然气行业系列深度(二)-贸易格局重构-天然气价格中枢上行-东亚前海证券.pdf

2022-09-26-家用电器行业深度研究-底层技术互通-家电转型新能源汽零助力业绩再增长-国海证券.pdf

2022-09-26-数字经济全景白皮书-银行业数字普惠金融发展与优化策略分析-易观分析.pdf

2022-09-26-电子行业元宇宙专题深度报告-XR未来已来-硬件、生态、应用逐一突破-东方证券.pdf

2022-09-26-电池行业深度报告-特斯拉引领4680趋势-关注材料+结构件投资机会-浙商证券.pdf

2022-09-26-看一看互联网背后的秘密(英文版)-GWI&Imgur.pdf

2022-09-26-绿色电力助力工业脱碳进程-RMI.pdf

2022-09-26-钠离子电池行业深度报告-蓄势待发-即将快速长大-财通证券.pdf


戳“阅读原文”下载报告


路过

雷人

握手

鲜花

鸡蛋
版权声明:免责声明:文章信息来源于网络以及网友投稿,本网站只负责对文章进行整理、排版、编辑,是出于传递 更多信息之目的, 并不意味着赞同其观点或证实其内容的真实性,如本站文章和转稿涉及版权等问题,请作者在及时联系本站,我们会尽快处理。
已有 0 人参与

会员评论

相关分类

 万奢网手机版

官网微博:万奢网服务平台

今日头条二维码 1 微信公众号二维码 1 抖音小程序二维码 1
上海万湖珠宝贸易有限公司 地址:上海市宝山区共和新路4727号新陆国际大厦1003-1007室 网站经营许可证 备案号:沪ICP备11005343号-12012-2019
万奢网主要专注于手表回收,二手名表回收/销售业务,可免费鉴定(手表真假),评估手表回收价格,正规手表回收公司,宝山实体店,支持全国范围上门回收手表
返回顶部