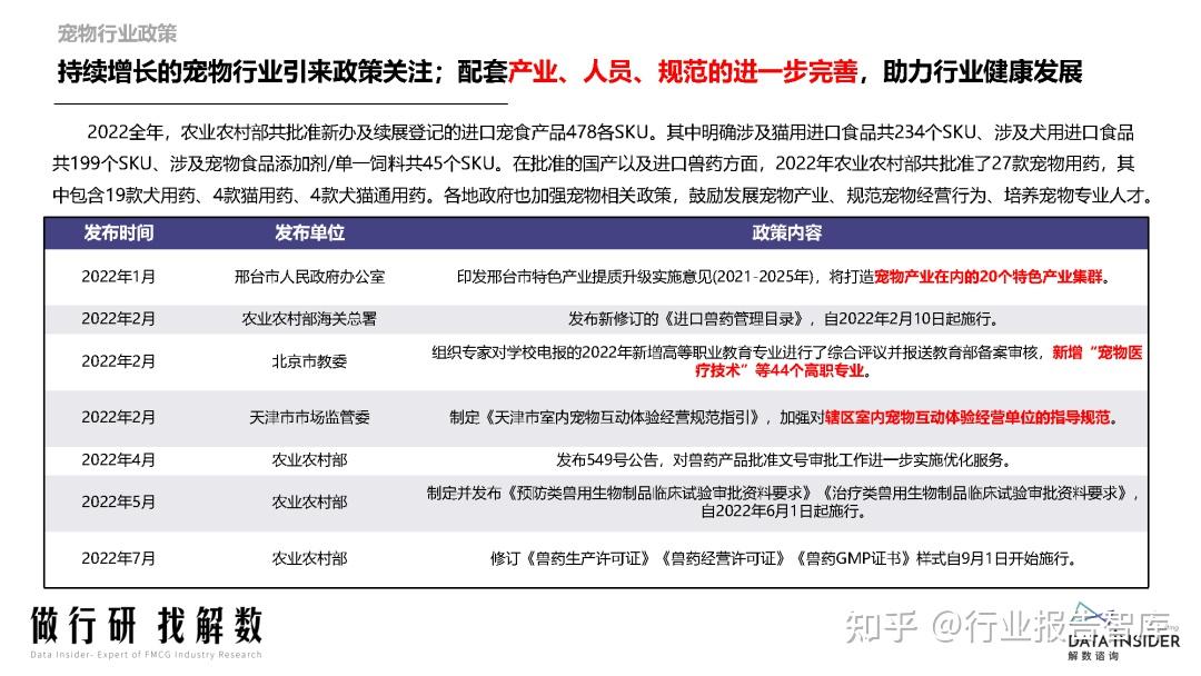
行业报告智库已收录20000+报告,每天持续更新中,覆盖全行业,有长期需要下载报告和行业交流的朋友,可扫下方二维码加入会员,2000+成员认可服务,下载无限制,本篇同类型报告已收录很多。客服:Hikalikuh 摘要:随着人们对生活品质的要求不断提高,宠物行业也迎来了快速发展的时期。报告显示,近三年线上宠物消费规模增长达1.5倍,其中,智能用品等高阶需求增长迅速,年轻人成为线上宠物消费主力军。这不仅说明了宠物消费市场的潜力巨大,也反映了消费升级的趋势。同时,Z世代也成为线上宠物市场增速的最主要贡献者之一,这一消费群体的消费水平和品质要求越来越高,为整个宠物行业带来了新的发展机遇。 目前宠物电商行业也在政策和社会意识逐渐提升的背景下获得了更好的发展机遇。宠物品牌也逐渐走向国际市场,取得了可喜的成绩。此外,大背景影响下,海外养宠数量持续增加,加快了宠物行业的全球化进程。 随着人们对健康、品质生活的追求,宠物行业必将迎来更大的发展机遇。作为一种新兴消费群体,Z世代的消费需求和观念必将对整个宠物行业产生重要影响,然而,更好的产品和服务、更坚实的品牌建设以及更多的创新与探索也是企业们需要关注的关键点。只有不断满足消费者的需求,才能在激烈的市场竞争中脱颖而出,赢得更多的市场份额。 来源:解数咨询 报告内容 以下是关于本篇报告的整篇内容,报告已存放到星球圈子,若需获取原报告(PDF)及更多报告,可加入圈子获取,关注公众号“行业报告智库”,在菜单栏处点击获取报告查看获取方式 ![]() ![]() ![]() ![]() ![]() ![]() ![]() ![]() ![]() ![]() ![]() ![]() ![]() ![]() ![]() ![]() ![]() ![]() ![]() ![]() ![]() ![]() ![]() ![]() ![]() ![]() ![]() ![]() ![]() ![]() ![]() ![]() ![]() ![]() ![]() ![]() ![]() ![]() ![]() ![]() ![]() ![]() ![]() ![]() ![]() ![]() ![]() ![]() ![]() ![]() ![]() ![]() ![]() ![]() ![]() ![]() ![]() ![]() ![]() ![]() ![]() ![]() ![]() ![]() ![]() ![]() ![]() ![]() ![]() ![]() ![]() ![]() ![]() ![]() ![]() ![]() ![]() ![]() ![]() ![]() ![]() ![]() ![]() ![]() ![]() ![]() ![]() ![]() ![]() ![]() ![]() ![]() ![]() ![]() ![]() ![]() ![]() ![]() ![]() ![]() ![]() ![]() ![]() ![]() ![]() ![]() ![]() ![]() ![]() ![]() ![]() ![]() ![]() ![]() ![]() ![]() ![]() ![]() ![]() ![]() ![]() ![]() ![]() ![]() 免责声明 本平台只做内容的收集及分享,报告内容来源于网络,报告版权归原撰写发布机构所有,由行业报告智库社群通过公开合法渠道获得,如涉及侵权,请及时联系我们删除;如对报告内容存疑,请与撰写、发布机构联系。 关于行业报告智库 行业报告智库社群从事收集行业报告多年,希望通过收集和整理报告帮助有需要的人更快更精准了解最新各行业各领域动态,目前已收集报告20000+,涉及各行业领域,如需了解更多详情可加入圈子。如有侵权问题,商务合作,其他咨询等问题,请联系客服Hikalikuh处理。 已有2000+小伙伴加入星球社区交流 ![]() ![]() ![]() ![]() ![]() ![]() ![]() ![]() ![]() ![]() ![]() ![]() ![]() ![]() ![]() ![]() 扫码加入圈子即可获取本篇和更多行业报告 往期推荐 2023中国社交媒体平台指南 2023-04-19 ![]() 创作的力量2023 2023-04-19 ![]() 2023银发人群消费趋势洞察报告-家用电器篇 2023-04-19 ![]() 2023年轻人社恐报告 2023-04-19 ![]() 今日报告分享 2023-04-20-2023中国新消费趋势白皮书-清渠数据&天下网商.pdf2023-04-20-2023年中国面膜消费趋势洞察白皮书-诺斯贝尔&用户说.pdf2023-04-20-2022年中国互联网保险消费者洞察报告-清华大学五道口金融学院中国保险与养老金研究中心&元保.pdf2023-04-20-宠物行业&宠物智能用品品牌调研-解数咨询.pdf2023-04-20-2022即时零售常温乳品白皮书-美团闪购&伊利.pdf2023-04-20-2022年养老消费调查项目研究报告-中国消费者协会.pdf2023-04-20-2023中国洗碗产品市场报告-英敏特.pdf2023-04-20-2023大型中式正餐私域运营白皮书-微盟.pdf2023-04-20-2023年休闲游戏报告-Liftoff.pdf2023-04-20-这家爸妈育娃指南-2023年家庭教育创作者报告-百家号.pdf2023-04-20-新消费行业月度观察报告-服装时尚-3月篇-亿欧智库.pdf2023-04-20-全球及中国底盘零部件后市场发展现状及智能化趋势-沙利文公司.pdf2023-04-20-2023年中国企业级无代码开发白皮书-艾瑞咨询.pdf2023-04-20-2023年中国员工敬业度白皮书-美世.pdf2023-04-20-2022年中国RPA市场探析报告- RPA市场产品分析(摘要版)-头豹研究院.pdf2023-04-20-2023年中国BIM行业词条报告-头豹研究院.pdf2023-04-20-2023年中国ICL(第三方医学检验实验室)行业词条报告-头豹研究院.pdf2023-04-20-传媒互联网行业深度研究-AI显性化元年-拥抱产业变革的星辰大海-国联证券.pdf2023-04-20-医药生物行业深度报告-肾神经阻断疗法有望开启高血压治疗新纪元-建议关注相关布局的优质企业-东方证券.pdf2023-04-20-卫浴行业深度报告-智能卫浴新变局-国货崛起正当时-浙商证券.pdf2023-04-20-可降解材料行业深度报告-政策、技术、产业齐发展-可降解材料替代大势所趋-山西证券.pdf2023-04-20-工程机械行业深度报告(一)-如何看2023年的挖机销量?-中泰证券.pdf2023-04-20-建筑装饰行业深度研究-央国企改革复盘及展望-柳暗花明-行稳致远-天风证券.pdf2023-04-20-氢能行业深度报告之三-质子交换膜PEM市场空间广阔-国产替代进行时-国海证券.pdf2023-04-20-煤炭开采行业深度报告-我国煤炭行业成本曲线研究-信达证券.pdf2023-04-20-电力设备深度报告-麒麟电池量产装车-注入产业升级新活力-中邮证券.pdf2023-04-20-连锁药店行业深度报告-连锁化-多元化-处方外流加速-东海证券.pdf |
万奢网手机版
官网微博:万奢网服务平台