化债+减负,华侨城抛售上海宝格丽酒店

2023-11-26 21:49| 发布者: fuwanbiao| 查看: 255| 评论: 0

放大 缩小
简介:中房报记者 李叶 北京报道华侨城旗下又一资产被正式出售。11月21日,华侨城(亚洲)控股有限公司发布股东特别大会的投票结果,授权华侨城(上海)置地公开挂牌出售销售资产。随后,北京产权交易所网站上披露了华侨城 ...

化债+减负,华侨城抛售上海宝格丽酒店

中房报记者 李叶 北京报道

华侨城旗下又一资产被正式出售。

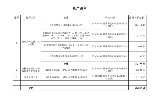
11月21日,华侨城(亚洲)控股有限公司发布股东特别大会的投票结果,授权华侨城(上海)置地公开挂牌出售销售资产。随后,北京产权交易所网站上披露了华侨城(上海)置地所持有的苏河湾项目酒店系列资产的转让信息。

苏河湾项目正是上海宝格丽酒店的所在地。

信息显示,该资产转让底价24.3亿元,价款支付方式为一次性付款,信息披露日期为2023年11月21日,信息披露期满日期为2023年12月19日。值得注意的是,该标的酒店存在抵押情况。

华侨城(亚洲)是华侨城集团(以下简称“华侨城”)控股的上市公司,华侨城旗下还有华侨城A、云南旅游和深康佳A。

早在今年10月,华侨城(亚洲)控股就发布了相关公告称,拟计划公开挂牌出售该系列资产。

华侨城(亚洲)董事会认为,出售该资产(若落实)将可令公司盘活资产、加速资产周转,以供公司整体策略规划;将建议出售产生的现金流入用于偿还贷款及借贷,并可降低集团计息负债;及实现投资收入。

此前,华侨城方面人士曾向媒体表示,跟主业相比,酒店板块的经营效率没那么高,将集中资源聚焦主营业务。

亏损的高端酒店


化债+减负,华侨城抛售上海宝格丽酒店

宝格丽在全球共有6家酒店,都位于城市最繁华的地段,或度假胜地最负盛名的区域。上海宝格丽也不例外。

2010年2月11日,在百轮竞拍之后,华侨城A以70.2亿元拿下了苏河湾1街坊地块,楼板价高达52784元每平方米。半年后的7月下旬,华侨城A又以17.91亿元拿下苏河湾41、42街坊两个地块。

拿地之后,项目进展却一直不顺利。最终,华侨城A引入了兄弟公司华侨城(亚洲),由其持股50.5%主导开发上海苏河湾项目。

2012年9月,华侨城(亚洲)与宝格丽集团签署合作协议,在苏河湾建造宝格丽酒店及宝格丽公寓。不过,宝格丽酒店的建设也是一波三折。原本预计2015年建成的酒店,一拖再拖,改期至2017年后又再度改期至2018年6月才正式营业。

值得一提的是,上海宝格丽酒店室内设计与品牌旗下所有的宝格丽酒店及度假村一样,由意大利最负盛名之一的建筑事务所Antonio Citterio Patricia Viel共同打造,融合意式设计和海派风情。

上海宝格丽酒店开业之后,不负众望的成为当地地标。“打卡”络绎不绝,更屡次登上热搜,话题不断。

作为高奢代表的宝格丽酒店,一直面对的是高消费客群,它的“奢”也体现在价格方面。

宝格丽酒店及度假村官网显示,上海宝格丽酒店拥有82间客房及套房,其中包括19间酒店甄选套房。酒店11月25日晚的最低价格是6400元,最高价是109688元。而根据媒体报道,顶级宝格丽套房曾最贵至30万一晚。

尽管价格不菲,又自带“流量”,近些年来,上海宝格丽酒店的盈利却并不令人满意。

据华侨城(亚洲)今年10月11日发布的公告,2021年、2022年及2023年上半年,拟出售的苏河湾项目酒店系列资产实现收入分别为2.49亿元、1.40亿元、1.19亿元,除税后亏损1076.8万元、5225.1万元、690万元。

对于此次资产出售,华侨城(亚洲)认为,假设建议出售按最低价格完成,华侨城(亚洲)预计将产生收益约5700万元。

频繁抛售资产

这并非近年来华侨城集团首次出售旗下资产。

今年4月,华侨城(亚洲)就以6.12亿的价格成功将上海宝格丽公寓的51%的股权出售给上海盛芬徕谘询合伙企业。文旅项目方面,华侨城拟转让襄阳华侨城90%以上股权、云南世博九鼎旅游20%股权。

去年一年,华侨城旗下云南世博康旅产业投资有限公司转让安宁万达地产开发有限公司部分股权;重庆华侨城实业发展有限公司转让成都华侨城盈创实业有限责任公司100%股权。此外,华侨城还挂牌转让了云南旅游股份有限公司旗下云南省丽江中国国际旅行社有限责任公司部分股权、丽江国旅的49.53%的股权。

通常情况下,化债是企业抛售资产的一大原因。

根据华侨城集团近期发布的融资券募集说明书,2019年~2021年末,华侨城集团有限公司的资产负债率分别为69.86%、72.09%和71.34%,维持在较高水平,较高的资产负债率使公司的经营存在一定的偿付风险。

值得庆幸的是,华侨城集团总负债在不断下降中。2021年底华侨城集团总负债4850亿元,2023年9月末总负债4386亿元,负债下降464亿元。

接连亏损也是华侨城当前不得不面对的问题。

财务数据显示,8月31日,华侨城集团披露2023年中报,显示当期净利润为-18亿元。10月31日,华侨城集团2023年三季报,显示当期净利润为-54.59亿元。

其中,华侨城(亚洲)2022年因计提多项资产减值损失,归属母公司净亏损高达19.13亿元。今年上半年,华侨城(亚洲)实现收入约1.94亿元,较去年同期下降约77.9%,归属母公司净亏损2.12亿元,而去年同期为亏损6155万元。

华侨城A也面临相同困境。2022年,华侨城A同样因计提资产减值损失造成巨大亏损,期内公司营业收入767.67亿元,同比下滑25.17%,归属母公司净亏损109.05亿元。2023年上半年,公司营业收入增长回正,同比增18.56%至194.38亿元,然而归属母公司净亏损持续,为亏损13.06亿元,上年同期为1.05亿元。

另一方面,华侨城出售的不少资产并不能为母公司提供丰厚回报的。

以宝格丽公寓为例,华侨城2020年年报显示,宝格丽公寓的全年月均出租率只有6%,远远低于华侨城所持其他物业的出租水平。值得注意的是,根据华侨城 2023年中报,宝格丽公寓的全年月均出租率上升到63%,苏河湾项目的全年月均出租率达78%。不过,即使这样也未止住该项目的亏损。

据华侨城(亚洲)发布的消息,持有宝格丽公寓的上海首驰 2020 年、2021 年以及 2022 年前8月除税后亏损分别为5071.9 万元、5235.1万元及3695.3万元,累计亏损超1.4亿元。

这也意味着华侨城抛售资产的举动中亦存在着“减负”的因素。


路过

雷人

握手

鲜花

鸡蛋
百达翡丽超级复杂功能时计系列6104G-001腕表星空最近回收销售行情怎么样

二手表·回收·购买·评估·鉴定

点击二维码可快速添加客服微信

客服微信:15679987654(长按复制)

版权声明:免责声明:文章信息来源于网络以及网友投稿,本网站只负责对文章进行整理、排版、编辑,是出于传递 更多信息之目的, 并不意味着赞同其观点或证实其内容的真实性,如本站文章和转稿涉及版权等问题,请作者在及时联系本站,我们会尽快处理。
已有 0 人参与

会员评论

 万奢网手机版

官网微博:万奢网服务平台

今日头条二维码 1 微信公众号二维码 1 抖音小程序二维码 1
上海万湖珠宝贸易有限公司 地址:上海市宝山区共和新路4727号新陆国际大厦1003-1007室 网站经营许可证 备案号:沪ICP备11005343号-12012-2019
万奢网主要专注于手表回收,二手名表回收/销售业务,可免费鉴定(手表真假),评估手表回收价格,正规手表回收公司,宝山实体店,支持全国范围上门回收手表
返回顶部