重磅!时隔6年,《中国特发性面神经麻木神经修复治疗临床 ...

2023-3-22 15:03| 发布者: 夏梦飞雨| 查看: 119| 评论: 0

摘要: 特发性面神经麻木又称面神经炎、Bell麻木,中医称口僻、口眼倾斜,是最常见的面神经疾病,占60%~75%,发病率为(11.5~53.3)/10万人,临床以面部自主运动、表情功用减退或丧失,面神经和面部表情肌组织营养障碍为 ...

特发性面神经麻木又称面神经炎、Bell麻木,中医称口僻、口眼倾斜,是最常见的面神经疾病,占60%~75%,发病率为(11.5~53.3)/10万人,临床以面部自主运动、表情功用减退或丧失,面神经和面部表情肌组织营养障碍为主要表示,显著影响患者容貌、个人威严和社会形象。重度患者早期呈现严重面神经水肿,神经鞘膜内高压,面神经缺血、缺氧,水肿进一步加重等恶性循环,招致神经轴突坏死、崩解、脱髓鞘的病理改动。后期则错位再生,惹起面部连带运动。


目前治疗措施有药物(脱水药、B族维生素、糖皮质激素、抗病毒药物等),针灸,理疗,面部康复锻炼等。轻中度患者大多经过2周至3月的治疗可基本康复,但有1/3以上的中度和重度患者残留水平不等的后遗症,中西医分离神经修复规范治疗有助于改善预后。


今天一同学习一下最新指南关于临床表示、诊断、疾病分期、鉴别诊断、临床检查及治疗等最新意见吧~


临床表示


发病主要集中在20~40岁,男性较多。大部分为单侧发病,双侧同时发病者极少。少部分患者可重复发作,复发率为2.6%~15.2%,春季和夏季发病率较高,在9月份抵达高峰


常起病较急,通常表示为患侧口角倾斜、讲话漏风,不能作皱眉、闭目、示齿、鼓腮等动作。进食食物时,常滞留于病侧的齿颊间隙中,并常有口水自患侧流下。泪点随下睑而外翻,使泪液不能按正常引流而致外溢。部分患者起病前几天可有同侧耳后、乳突区细微疼痛,可于72h内抵达高峰。中止体魄检查时,可见患侧面肌瘫痪,患侧额纹变浅或消逝、眼裂增大、鼻唇沟变浅,面部肌肉运动时,因健侧面部的肌肉收缩正常,牵拉患侧使 上述体征更为明显。患侧眼睑闭合不能,闭目时瘫痪侧眼球转向外上方,显露白色巩膜,称Bell现象。


面神经不同部位损伤,呈现的临床病症不同:


①膝状神经节前损伤:鼓索神经损伤,舌前2/3味觉障碍;镫骨肌神经分支损伤,呈现听觉过敏;


②膝状神经节损伤:不只表示有面神经麻木、听觉过敏和舌前2/3味觉障碍,还有耳廓和外耳道觉得愚钝、外耳道和鼓膜上呈现疱疹,称亨特综合征,为带状疱疹病毒感染相关;


③茎乳孔左近病变:会呈现上述周围性面瘫的体征以及耳后区压痛感。


面神经麻木患者假如恢复不彻底,常伴发瘫痪肌的萎缩、眼睑痉挛、连带运动、患侧面部牵拉感。瘫痪肌的挛缩,表示为病侧鼻唇沟加深、口角反而向患侧倾斜、眼裂减少;但若让患者做主动运动如鼓腮、示齿时,可发现患侧的面肌收缩异常,而健侧面肌收缩正常,患侧眼裂更小。眼睑痉挛表示为面部稍做猛烈表情时患侧眼周肌肉痉挛。临床常见的连带征包含患者瞬目时病侧上唇细微哆嗦;示齿时病侧眼睛不自主闭合;试图闭目时病侧额肌收缩;进食咀嚼时,病侧流泪(鳄鱼泪)伴颞部皮肤潮红、部分发热及汗液分泌等表示。


诊断要点及疾病分期


1.诊断要点


①起病急,常有受凉吹风史,或有病毒感染史。


②一侧面部肌肉忽然麻木瘫痪、患侧额纹消逝变浅,眼睑闭合不能,鼻唇沟变浅,口角倾斜,鼓腮漏气,食物易滞留于病侧齿颊间,可伴病侧舌前2/3味觉丧失,听觉过敏,多泪等。无其他神经系统阳性体征。


③脑CT、MRI检查正常。


2.疾病分期


①急性期:发病15d以内。


②恢复期:发病16d至6月。


③后遗症期:发病6月以上。


鉴别诊断


患者一旦呈现面瘫,首先依据典型的体征需求鉴别中枢性周围性面瘫


在周围性面瘫中,75%为特发性面神经麻木,约25%为其它病因所致,需求分离其它状况鉴别:


①吉兰–巴雷综合征:急性或亚急性起病,常有发热或腹泻前驱感染病史,忽然呈现四肢迟缓性瘫痪,伴有双侧周围性面瘫,脑脊液可见蛋白-细胞分别现象。


②莱姆神经螺旋体病:多经蜱虫叮咬传播,伴慢性游走性红斑或关节炎史。


③糖尿病性神经损伤:常伴有其他颅神经损伤,以动眼神经、外展神经及面神经损伤居多,可单一神经发作。


④继发性面神经麻木:常继发于腮腺炎症或肿瘤、中耳炎等累及面神经的疾病,但多随同有原发病的其他临床表示。肿瘤压榨也可招致面神经麻木,多见于桥小脑角肿瘤,如听神经瘤、脑膜瘤等。


⑤外伤性面瘫:多由颅底骨折构成。


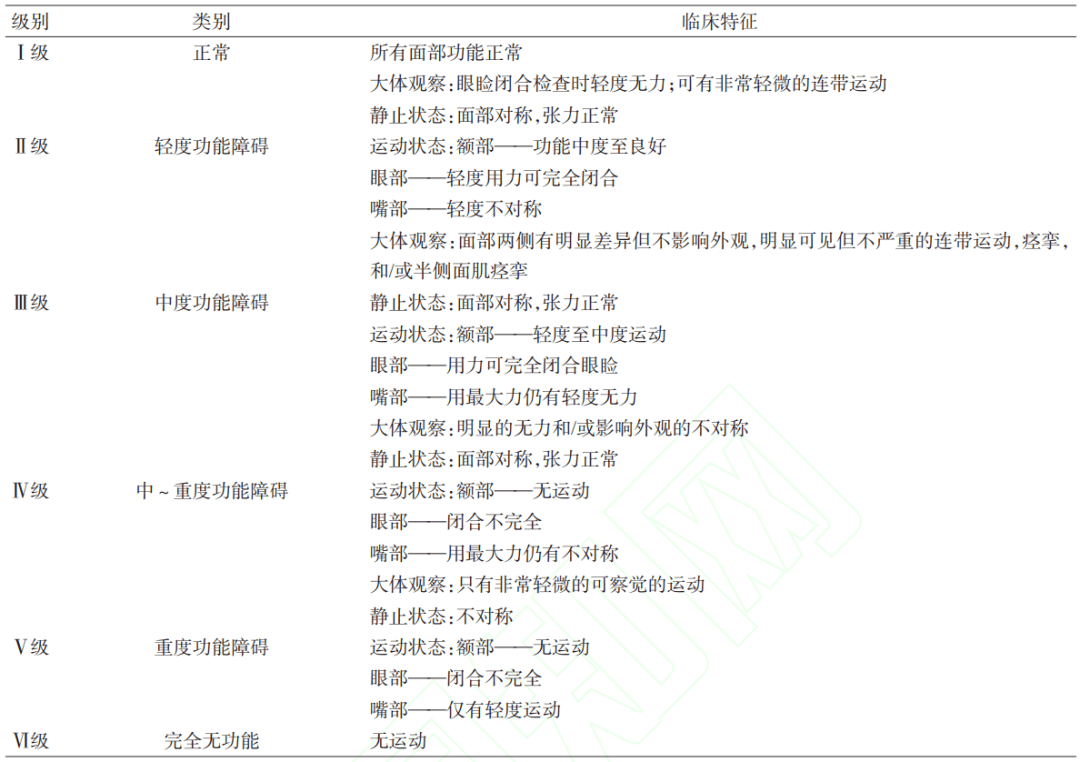
临床分级与功用评价表


1.面瘫运动功用评价量表


表1 House-Brackmann面神经瘫痪分级



表2 Burres-Fisch面神经评分


表3 Sunnybrook(多伦多)面神经评定系统


2.面瘫生活质量评价量表


表4 面部残疾指数(FDI)量表


临床检查


1.电生理


神经电生理检测技术是一种能够快速检测面神经功用的伎俩,能够为临床预测预后及治疗措施的选择提供参考,促使最大化恢复面神经功用,改善患者生活质量,对临床具有重要的指导意义。常用的神经电生理评测技术包含以下几种:


①神经兴奋性实验(NET)


原 理:在面神经损伤的状况下,残留的神经纤维抵达一定数量时,在很弱的电流刺激下就能够惹起面部肌肉的收缩,从而评价面神经兴奋性,为后期预后提供有效依据。


措施:采用面神经刺激仪对面神经茎乳孔以下神经干中止电脉冲刺激,刺激脉冲的频率为1Hz,时程为1ms,分别测定惹起两侧面部肌肉收缩的最小电流强度(刺激阈值)。


结果判定:两侧刺激阈值对比,如两侧相差2~3.5mA即表示患侧有神经变性。


预后提示:发病10d内神经兴奋性实验阳性者88%能够完整恢复,反响削弱者73%能够完整恢复,10d内无反响者则不能恢复。


运用留意:关于双侧面神经麻木不适用。


②最大刺激实验(MST)


措施:采用面神经刺激仪器分离超强电流对面神经神经干中止刺激,使一切面神经纤维产生兴奋,比较健侧与患侧面部肌肉收缩强度并分为四级。假如患侧肌肉收缩明显削弱或运动消逝,则反映面神经功用恢复不佳,预后较差。


③同心圆针电极肌电图(EMG)


肌电图能够快速、客观地反映神经肌肉自身的功用状态,是目前面瘫最好的神经功用定性检测措施。


措施:用同心圆针电极记载上唇方肌的动作电位,正常静止时肌肉为静息电位,随意收缩时肌肉会呈现两相或三相电位的状况。假如插入电位延长、有纤颤电位、正锐波、重收缩募集电位中度减小等状况提示为异常。


检测时间及预后:肌电图检测应在病变2~3周后中止较为适合,检测时间太早因轴索变性不完整只显现部分异常,检测时间太晚病程转归可能检测不到轴索损伤。病损2~3周未能检测到诱发电位提示完整去神经损伤,受损严重,预后较差。如能记载到诱发电位,潜伏期正常,提示神经失用。


④诱发肌电图及神经电图(EnoG)


神经电图又称诱发肌电图,其 措施为双刺激的电极在茎乳孔处刺激面神经,记载各周围支支配的口周围肌群的复合动作电位 (CMAP)。采用超强刺激,比较健侧及患侧的双向的复合动作电位,采用振幅减少的百分数来表示神经改动的水平。


结果判定:3周内神经变性水平少于90%的倡议可激进治疗。若发病4d水平达50%,6d呈现变性达90%,或2d内变性水平增加15%~20%以上,提示有手术探查指征。


神经电图的优点:可定量剖析神经轴索受损的水平。


2.常规磁共振与高分辨磁共振头面部神经学多模态成像检查


面神经MRTA和内听道MRI检查必不可少,以扫除听神经瘤、面神经瘤、胆脂瘤、脑膜瘤等肿瘤。


3.超声检查


超声能够评价面神经的大小、回声和血流。高频超声作为 一种与神经电生理学相分离的弥补技术,能够树立面神经的正常值 。


治疗


1.治疗准绳


①中西医分离;


②急性期:疗养生息,减少不良刺激,着重增强神经维护;


③恢复期和后遗症期:积极神经修复,适度程序激活冬眠神经,促进神经良好再生;


④内外兼治,科学康复锻炼与治疗,饱和神经修复。


2.口服药物


①急性期如有带状疱疹等病毒感染的证据时,可给予抗病毒类药物(如阿昔洛韦、伐昔洛韦)口服;神运营养类包含甲钴胺、维生素B1口服;泼尼松片等糖皮质激素类口服。辨证选择口服中药汤剂。


②恢复期倡议继续运用神运营养类药物。


③后遗症期患者可酌情连续运用神运营养类药物。


3.肌注与静脉药物


①急性期运用脱水剂可减轻神经水肿,通常选用甘露醇125~250ml静脉滴注,1日2次;甲钴胺0.5mg,肌肉注射,每1~2日1次;地塞米松5mg入壶每日1~2次(或选用七叶皂苷钠、甲强龙等);法舒地尔等药物改善微循环;鼠神经生长因子30μg肌肉注射,每日1次。银杏叶提取物15ml,静脉滴注,每日1次,7~10d为1个疗程。能够重复2~4个疗程。


②恢复期和后遗症期患者可连续运用神运营养类药物。


4.星状神经节阻滞


适用于临床各期患者。


操作:患者去枕平卧,肩下垫一薄枕,头后仰,充沛裸露患者颈部。术者左手置于环状软骨下缘气管旁,同等于第一环状软骨水平,胸锁乳突肌内缘触及颈动脉后,沿气管壁向下,指尖 在触及到C6横突前结节后,术者右手持7号针头注射器,从两 指间垂直进针,针尖触及C6横突前结节即可。左手固定针头后回抽,回抽物未见血液及脑脊液提示可注药。患侧呈现Horner综合征即为阻滞胜利的标记,表示为:面微红、眼睑下垂、结膜充血、瞳孔减少等临床表示。


药物配制:2%利多卡因5mL +甲钴胺0.5mg+维生素B1 100mg+地塞米松(或曲安奈德),配制成10mL镇痛复合液。


用法用量:镇痛复合液若运用地塞米松,则地塞米松5mg第1~7天,2mg第8~15天,每天治疗1次;若运用曲安奈德,则曲安奈德4mg,每5d治疗1次。15d为一疗程。


忌讳证:出、凝血时间延长或正在中止抗凝治疗者;高度恐惧不协作者;部分炎症、肿瘤、气管造口者;持续激烈咳嗽不止者。


5.高压氧


主要用于急性期患者。


细致方式可为:治疗压力2 ATA,吸氧30min,休息5min后继续吸氧30min,10d为1个疗程。


获取更多资料、申请 神内分会委员、申请神经内科临床指南编写,请 (xly-0007)


— The end —


编辑:何笑笑


来源: 医脉通整理自:卜云芸,陈琳,戴宜武.中国特发性面神经麻木神经修复治疗临床指南(2022版)[J/OL].神经损伤与功用重建:1-12[2023-01-05].


声明:本文转载,仅供同行交流学习,如有侵权请联络删除


学术分会


各专业审稿人、编委 申请


出版社关于遴选全国卫生...教材( 护理教材 ) 主编、副主编、编者的通知


出版社关于遴选“杰出医生临床技术操作规范典型 案例精析 丛书 ”主编、副主编、编者的通知


医务人员“ 科普 ”交流群


关于社群


● 社群 引见


● 赠书 中奖名单,看看有你吗?


长期招募各种医学兼职


效劳项目


●各专业医生社群精准 广告 投放


学术分会委员申请



路过

雷人

握手

鲜花

鸡蛋
版权声明:免责声明:文章信息来源于网络以及网友投稿,本网站只负责对文章进行整理、排版、编辑,是出于传递 更多信息之目的, 并不意味着赞同其观点或证实其内容的真实性,如本站文章和转稿涉及版权等问题,请作者在及时联系本站,我们会尽快处理。
已有 0 人参与

会员评论

 万奢网手机版

官网微博:万奢网服务平台

今日头条二维码 1 微信公众号二维码 1 抖音小程序二维码 1
上海万湖珠宝贸易有限公司 地址:上海市宝山区共和新路4727号新陆国际大厦1003-1007室 网站经营许可证 备案号:沪ICP备11005343号-12012-2019
万奢网主要专注于手表回收,二手名表回收/销售业务,可免费鉴定(手表真假),评估手表回收价格,正规手表回收公司,宝山实体店,支持全国范围上门回收手表
返回顶部